Instance Verification Kit (IVK)
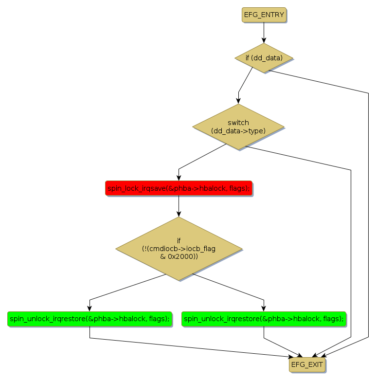
spin lock @ [151383+41+/linux-3.19-rc1/drivers/scsi/lpfc/lpfc_bsg.c]
Instance Signature: hbalock
|
The Matching Pair Graph:
|
|
Function Name
|
Control Flow Graph (CFG)
|
Events Flow Graph (EFG)
|
Source Correspondence
|
|
lpfc_bsg_timeout
|
|
|
[149971+16+/linux-3.19-rc1/drivers/scsi/lpfc/lpfc_bsg.c]
|